协会微信公众号
《重污染天气重点行业应急减排技术指南(2020年修订版)》发布
来源:中华人民共和国生态环境部 | 作者:id19071501 | 发布时间: 2020-07-09 | 5634 次浏览 | 分享到:
核心提示:为进一步突出精准治污、科学治污、依法治污,更好地保障公众身体健康,积极应对重污染天气,生态环境部在《关于加强重污染天气应对夯实应急减排措施的指导意见》(环办大气函〔2019〕648号)基础上,修订完成《重污染天气重点行业应急减排措施制定技术指南 (2020年修订版)》(环办大气函〔2020〕340号),扩大绩效分级行业范围,完善相关指标和减排措施,供开展重点行业绩效分级。

为进一步突出精准治污、科学治污、依法治污,更好地保障公众身体健康,积极应对重污染天气,生态环境部在《关于加强重污染天气应对夯实应急减排措施的指导意见》(环办大气函〔2019〕648号)基础上,修订完成《重污染天气重点行业应急减排措施制定技术指南 (2020年修订版)》(环办大气函〔2020〕340号),扩大绩效分级行业范围,完善相关指标和减排措施,供开展重点行业绩效分级。

正文

近年来,重污染天气应对工作取得积极成效,全国和重点区域环境空气质量持续改善,重污染天气发生频次和强度均明显下降。一方面,各地不断深入开展大气污染治理,结构性减排成效初步显现;另一方面,重点区城逐步统一重污染天气应急启动标准,各地在统一原则下,制定应急减排措施,有效应对重污染天气。当前重点行业深度治理取得一定进展,为更加科学、精准制定应急减排措施,应按照企业环保绩效水平,开展绩效分级,在满足当地应急减排比例需求的同时,制定差异化减排措施。在重污染天气预警期间,环保绩效水平先进的企业,可以减少或免除应急减排措施,从而鼓励“先进",鞭策“后进”,促进全行业高质量发展。

中国纤维复材网整理其中玻璃(包含玻璃纤维)、玻璃钢(纤维增强塑料制品)等涉及建材行业的部分内容,供行业人士参考。


玻璃行业


玻璃行业适用范围为:平板玻璃、日用玻璃、玻璃棉和玻璃纤维、电子玻璃制造的工业企业。其中玻璃后加工、玻璃球拉丝工业企业仅制定引领性指标。

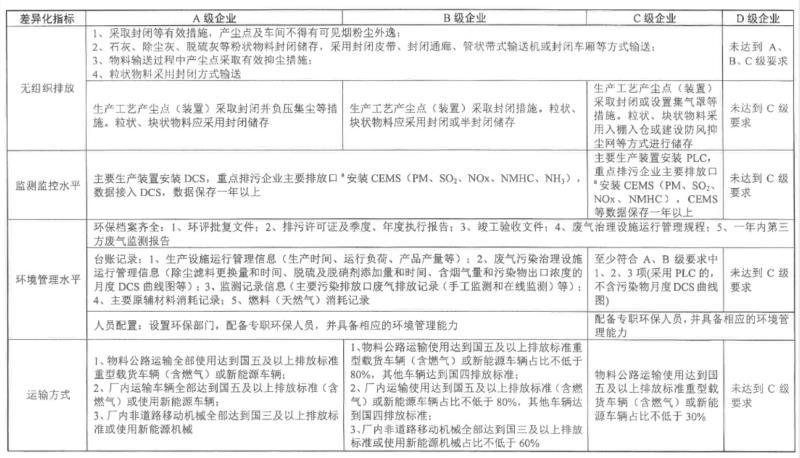
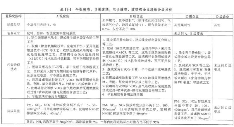
(1)针对平板玻璃、日用玻璃、电子玻璃、玻璃棉,以及玻璃纤维企业,依据能源类型、污染治理技术、排放限值、无组织排放等差异化指标,将其分为A、B、C、D四级(见表1~表6),实行分级管控。

16.jpg

表1


17.jpg

表2


18 (1).jpg

表3


19.jpg

表4


20.jpg

表5


21.jpg

表6


重污染天气应急期间减排措施规定为:

A级企业,鼓励结合实际,自主采取减排措施。

B级企业,平板玻璃、日用玻璃、玻璃棉企业橙色及以上预警期间:限产10%及以上,以“环评批复产能、排污许可载明产能、前一年正常生产实际产量”三者日均值的最小值为基准核算;停止使用国四及以下重型载货车辆(含燃气)进行运输。玻璃纤维、电子玻璃企业橙色预警期间:停止使用国四及以下重型载货车辆(含燃气)进行运输。玻璃纤维、电子玻璃企业红色预警期间:粉磨工序停产;停止使用国四及以下重型载货车辆(含燃气)进行运输。

C级企业,平板玻璃、日用玻璃、玻璃棉企业橙色及以上预警期间:限产20%及以上,以“环评批复产能,排污许可载明产能、前一年正常生产实际产量”三者日均值的最小值为基准核算;停止使用国四及以下重型载货车辆(含燃气)进行运输。玻璃纤维、电子玻璃企业橙色预警期间:非纯氧燃烧熔窑限产20%及以上,以“环评批复产能、排污许可载明产能、前一年正常生产实际产量”三者日均值的最小值为基准核算;粉磨工序停产50%;停止使用国四及以下重型载货车辆(含燃气)进行运输。玻璃纤维、电子玻璃企业红色预警期间:非纯氧燃烧熔窑限产20%及以上,以“环评批复产能、排污许可载明产能、前一年正常生产实际产量”三者日均值的最小值为基准核算;粉磨工序停产;停止使用国四及以下重型载货车辆(含燃气)进行运输。

D级企业,平板玻璃、日用玻璃、玻璃棉企业黄色及以上预警期间:限产30%及以上,以“环评批复产能、排污许可载明产能、前一年正常生产实际产量”三者日均值的最小值为基准核算;停止使用国四及以下重型载货车辆(含燃气)进行运输。玻璃纤维、电子玻璃企业黄色及以上预警期间:非纯氧燃烧熔窖限产30%及以上,以“环评批复产能、排污许可载明产能、前一年正常生产实际产量”三者日均值的最小值为基准核算;粉磨工序停产;停止使用国四及以下重型载货车辆(含燃气)进行运输。

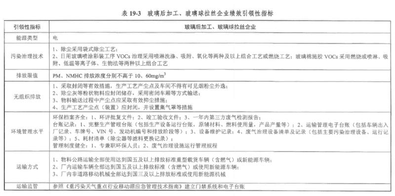
(2)针对玻璃后加工、玻璃球拉丝企业,制定了绩效引领性指标(见表7)。

22.jpg

表7


重污染天气应急期间减排措施规定为:

引领性企业,鼓励结合实际,自主采取减排措施。

非引领性企业,黄色预警期间:停止使用国四及以下重型载货车辆(含燃气)进行运输。橙色预警期间:停产50%,以生产线计;停止使用国四及以下重型载货车辆(含燃气)进行运输。红色预警期间:停产;停止公路运输。

(3)针对以上措施,采用电量分析方法、现场核查、台账核查、运输核查等方法进行核查。

玻璃钢(纤维增强塑料制品)

二十一、玻璃钢(纤维增强塑料制品)

(一)适用范围

适用于玻璃纤维、碳纤维、玄武岩纤维、芳纶纤维等作为增强 材料,以各类热固性或热塑性合成树脂作基体材料生产纤维增强塑 料制品等的工业企业。

(二)生产工艺

1、主要生产工艺:制模、混合、捏合、浸渍、涂刷、糊制、加 热、固化、中高温(开模)、冷却、切割、打磨、后处理等生产过程。

2、主要原辅材料:主要原料包括酚醛树脂、不饱和聚酯树脂、环氧树脂、乙烯基树脂,聚丙烯、尼龙、聚氯乙烯、玻璃纤维、碳纤维、玄武岩纤维、芳纶纤维等;主要辅料包括固化剂、促进剂、 颜料糊等。

3、主要能源:天然气、电、外购蒸汽、煤等。

(三)主要污染物产排环节.1、PM: 主要来自制模、切割、打磨、后处理等工序。2、SO2、 NOx:主要来自热处理炉、烘干箱等工序。3、VOCs:主要来自混合、捏合、浸渍、涂刷、糊制、灌注、加热、固化等工序。
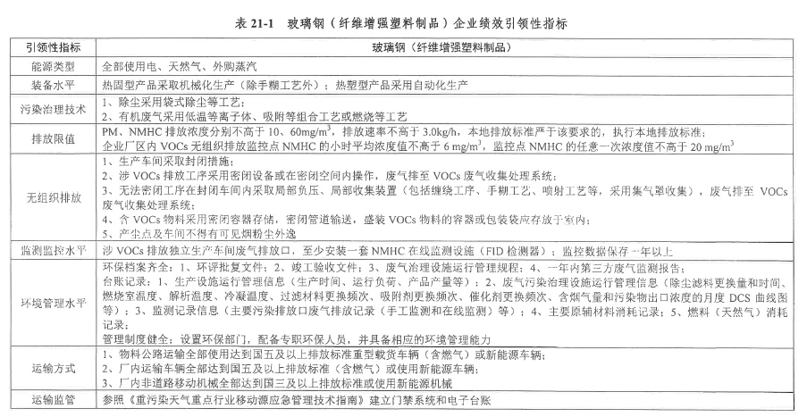
      (四)绩效引领指标:
                              

(五)减排措施1、引领性企业:鼓励结合实际,自主采取减排措施。 2、非引领性企业:黄色预警期间:停止使用国四及以下重型载货车辆(含燃气) 进行运输。橙色预警期间:停产50%,以生产线计;手糊工序停产; 停止使用国四及以下重型载货车辆(含燃气)进行运输。红色预警期间:停产;停止公路运输。 3、备注:有条件的城市可以结合实际采取区域统筹的方式,实行轮流停 产减排;长期停产(连续停产超过1年)的生产线不纳入停限产计. 算基数。
      (六)核查方法1、现场核查:查看制模、切割、打磨、热处理炉等主要生产设 备,判断预警期间是否按要求落实停限产;查看污染治理设施是否 稳定运行。 2、电量分析:查看近三个月制模、切割、打磨、热处理炉等生 产设备用电量明细,分析预警前和预警期间电量变化,比对采取减排措施期间的用电量是否明显下降。 3、台账核查: (1)查阅企业是否为引领性企业或已备案省市 级保障类企业等;  (2) 查阅生产设备运行台账,查看燃料、原辅料、 吸附剂等使用量和产品产量,判断预警期间是否落实停限产要求。
《重污染天气重点行业应急减排措施制定技术指南 (2020年修订版)》.pdf



推荐图文
推荐新闻动态
    点击排行
免责声明
        本文来源于网络,转载的目的在于传递分享更多信息,并不意味着赞同其观点或证实其真实性,也不构成其他建议,仅提供交流平台,不为其版权负责。如涉及侵权,请联系我们及时修改或删除。
同类新闻动态
更多>